色情论坛
2024年人才招聘启事
一、色情论坛简介
色情论坛
于2004年1月由原江汉石油学院、湖北农学院、荆州师范学院、湖北省卫生职工医学院的相关专业系室合并组建而成。学院现有油气田应用化学1个二级学科博士学位授权点,化学工程与技术、环境科学与工程 2 个一级学科硕士学位授权点,材料与化工 1 个专业硕士学位授权点。
学院有化学工程与工艺、化学(师范)、应用化学、环境工程和高分子材料与工程 5 个本科专业。化学工程与工艺专业为国家级特色专业,湖北省一流专业建设点,湖北省品牌专业和湖北省石油化工战略性支柱产业专业;应用化学专业为国家一流专业建设点,湖北省品牌专业,并获批湖北省战略性新兴(支柱)产业人才培养计划项目及湖北省本科高校“专业综合改革”试点项目;环境工程专业通过教育部工程教育认证、化学(师范)专业通过教育部师范类专业认证。
学院现有教职工 114人,其中专任教师 86 人。专任教师中,教授 29 人,副教授 30 人;高级职称教师占比 68.6%。学院现有博士生导师 6 人,硕士生导师 51 人;拥有国家百千万人才工程 1 人,国家有突出贡献中青年专家 1 人,湖北省有突出贡献中青年专家 3 人,享受湖北省政府特殊津贴专家 2 人,湖北省新世纪高层次人才工程人选 3 人,楚天学子 1 人,湖北省优秀青年骨干人才 1 人,湖北省青年拔尖人才 1 人。在校本科生 1400 余人,硕士及博士研究生 150 余人。
二、招聘岗位需求

三、人才引进岗位及待遇
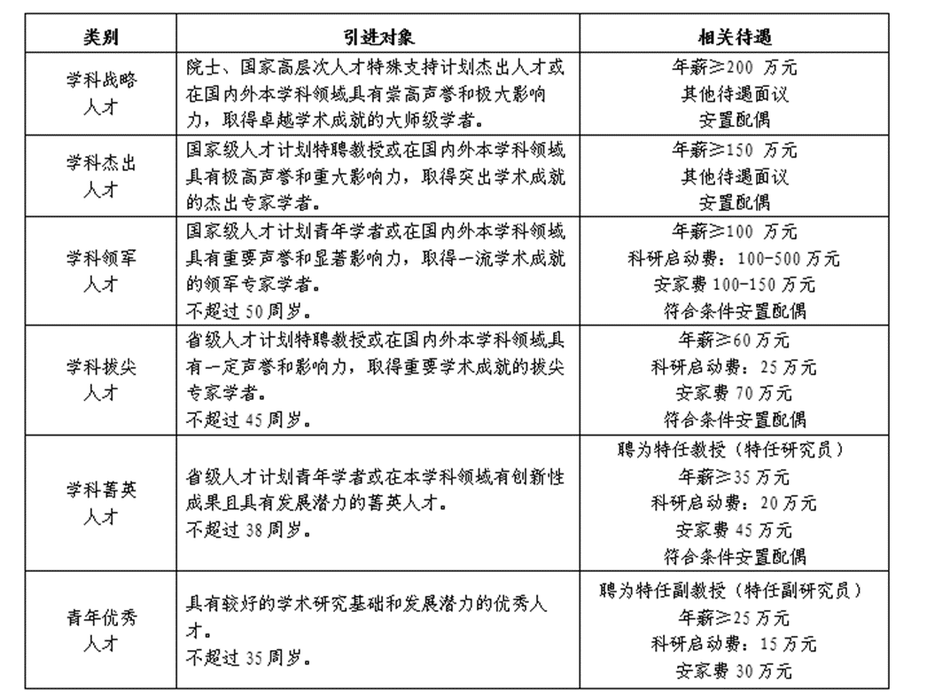
(一)“长大学者”岗位及待遇

(二)配套支持政策
1.引进人才全面享受国家、湖北省和学校相关计划(项目)配套支持优惠政策,符合条件者可依托学校申报国家、湖北省人才项目,申领楚才卡,享受政务、金融、安居、医疗、交通等方面优质服务,包括购房支持、特约医疗、绿色通道、免旅游门票等。
2.学校优先推荐引进人才申报国家、地方及行业等各类人才计划和科研项目。
3.学校大力支持各类引进人才根据实际需要组建或加入高水平教学科研团队。
4.引进人才可按学校有关规定申请聘任至正高级或副高级专业技术岗位。同时,也可按照学校有关规定和程序申请专业技术职务评审。
5.“长大学者”岗位人才可按学校有关规定和程序直接认定为研究生指导教师。
6.引进人才子女可入托色情论坛
附属幼儿园,就读色情论坛
附属小学和中学,享受荆州市义务教育阶段最优质教育资源。
7.学校为引进人才提供人才公寓周转住房,引进人才可按规定申请租住。
8.学校拥有两所三级甲等直属附属医院,引进人才可享受最优质的医疗服务。
9.其他未尽事宜,请参照色情论坛
2024年人才引进公告。
四、应聘方式及简历内容
可通过E-mail向学校人力资源部或者学院投递个人简历,亦可由同行专家或亲友代为推荐。
个人简历中应有以下基本内容:个人基本信息,学习经历(包括导师信息)、工作经历,科研项目及成果情况(论文仅限第一作者或通讯作者)。
五、联系方式
招聘邮箱:[email protected](学院办公室)
邮件主题:本人姓名+学位+毕业学校+所学专业
联系电话:常老师:0716-8060650(学院办公室)
通讯地址:湖北省荆州市南环路1号色情论坛
办公室
邮政编码:434023
色情论坛
化学与环境工程学院 (seqingbbs.net)
色情论坛
2024年人才引进公告-色情论坛
人才招聘 (seqingbbs.net)